Metainformationen zur Seite
Dies ist eine alte Version des Dokuments!
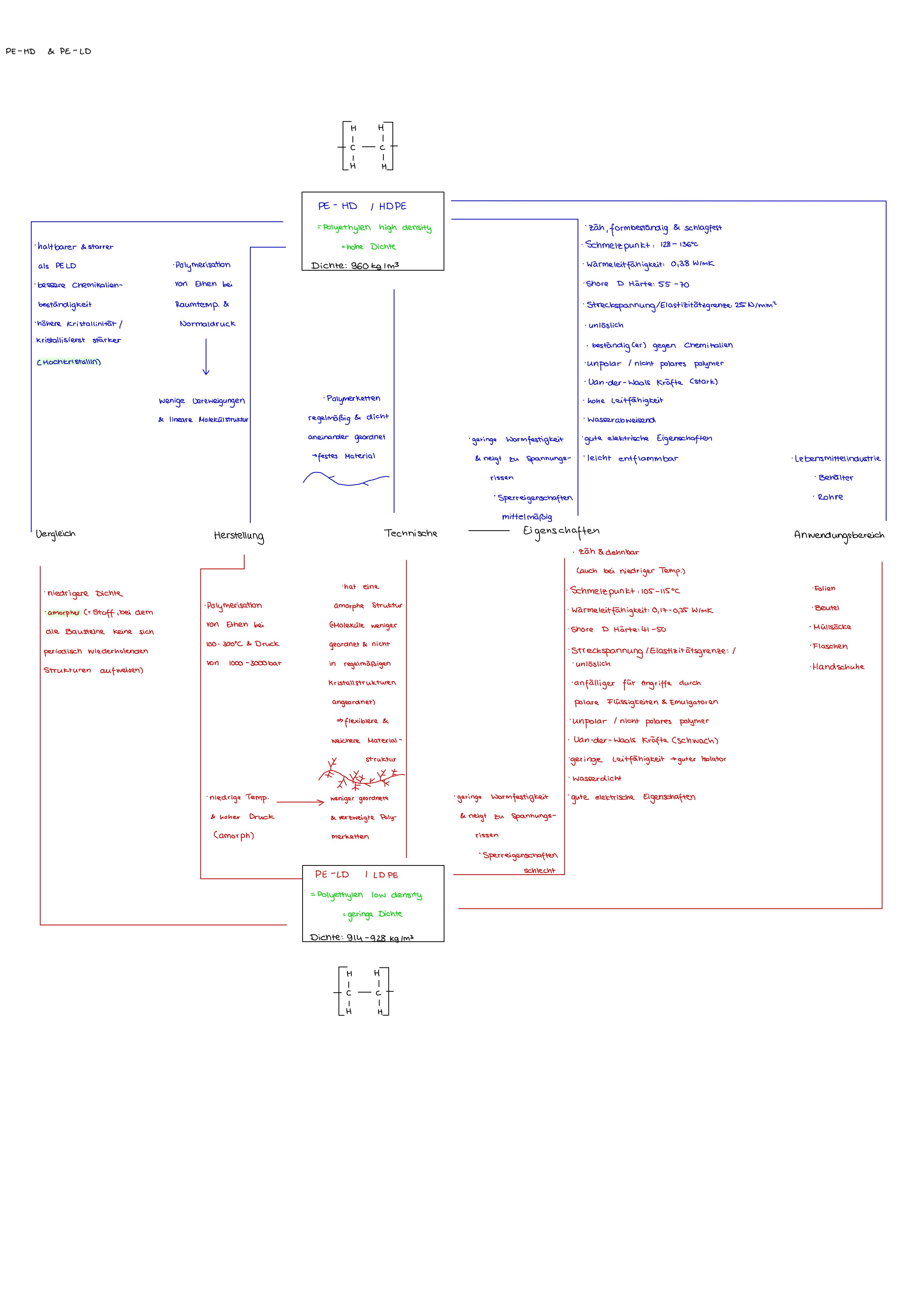
Kunststoffarten
Themenspeicher für Ausarbeitungen
Übergeordnete Aufgabe
Erstellen Sie zu dem von Ihnen gewählten Themengebiet eine Ausarbeitung, die sich inhaltlich mit diesem so auseinandersetzt, dass keine weiteren Erläuterungen notwendig sind. Sie sind auf die Textform beschränkt. Es gibt folgende Möglichkeiten:
- Erstellung eines Lehrbuchtextes für Schüler:innen ihrer Alterklasse
- Erstellung einer Aufgabe für eine Klausur inklusive des Erwartungshorizontes
- Erstellung eines Flussdiagramms zur Darstellung von Prozessen
- Erstellung einer strukturierten Mindmap
- […]
Themen
- Herstellung von Gegenständen nach dem Spritzgußverfahren (Beispielgegenstände, Flussdiagramm)
- Herstellung von Kunstfasern nach dem Schmelzspinnverfahren (Beispielprodukte, Flussdiagramm)
- Im Kanusport (Wildwasser) werden unterschiedliche Kunststoffarten eingesetzt. Informieren Sie sich über Ausrüstungsgegenstände aus Kunstsstoff und begründen Sie, warum diese für den jeweiligen Zweck aufgrund ihrer Eigenschaften geeignet sind. Suchen Sie zunächst nach Fotos im Netz, um sich inspirieren zu lassen.
